---
title: Install
description: Datadog, the leading service for cloud-scale monitoring.
breadcrumbs: >-
  Docs > OpenTelemetry in Datadog > Send OpenTelemetry Data to Datadog > Datadog
  Distribution of OpenTelemetry Collector > Install
---

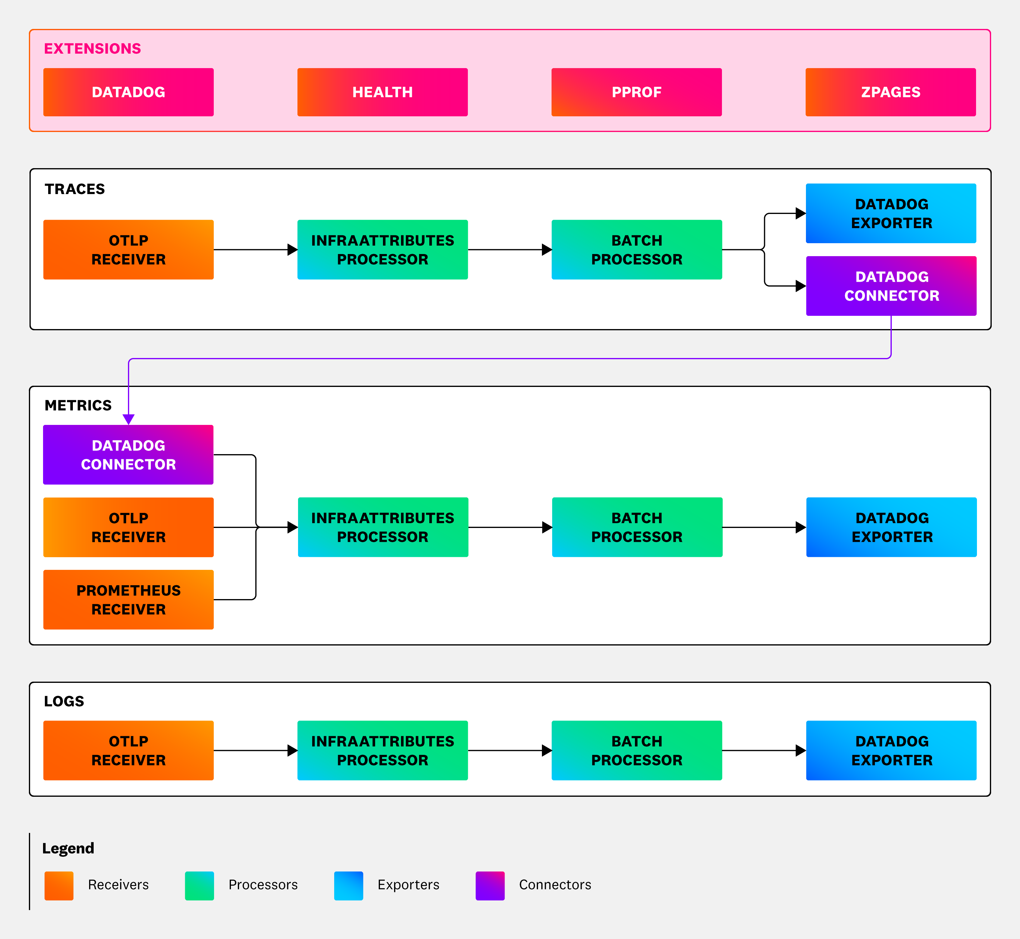
# Install
